A vadon orvoslás és elsősegélynyújtás kézikönyve e-book

Megújult külső és tartalom + AJÁNDÉK e-book
€31.50 €26.90

Akár „mezei túrázó” vagy, akár hegyet, sziklát mászol, vagy barlangokba, vízre, levegőbe és víz alá is merészkedsz, akár amatőrként, akár profi sportolóként, akár egyedül, akár többedmagaddal űzöd ezt, és mindezt felelősségteljesen, biztonságosan szeretnéd tenni, akkor ez a hiánypótló és egyedülálló könyv nem hiányozhat a könyvtáradból.

 

Ha pedig bármilyen formában outdoor tréningeket és programokat szervezel és vezetsz, akkor meg több, mint kötelező olvasmány.

 

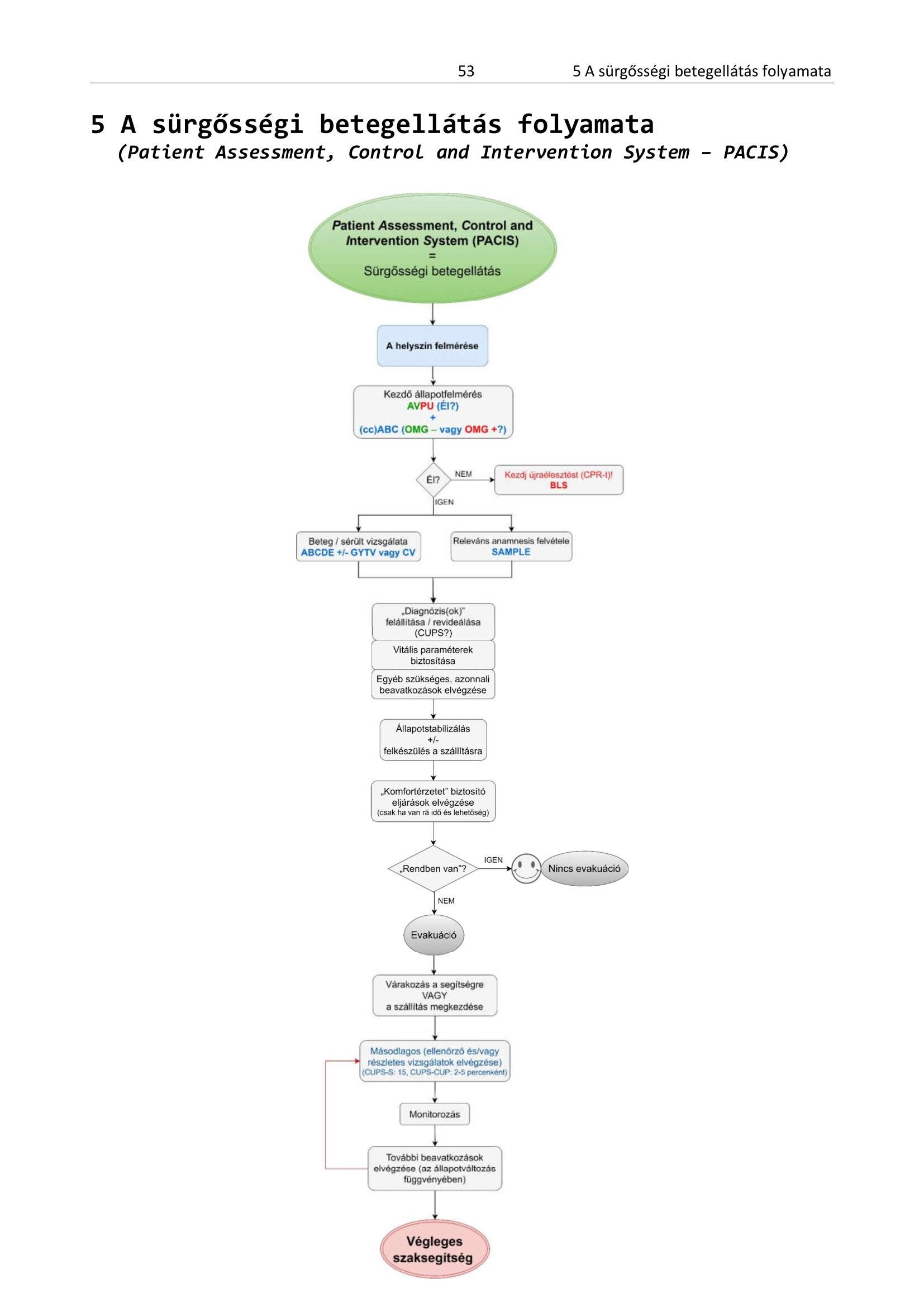
350 oldal hasznos és „tömény” tudás emészthető formában. A könyvből megismered, sőt - a kívánt mélységben – magadévá is teheted az úgynevezett „sürgősségi szemléletmódot”, megismered a vadon elsősegély és vadon orvoslás specifikumait, számos konkrét gyakorlati útmutatót sajátíthatsz el; továbbá megtanulhatod, hogy miként kommunikálj, illetve hogyan vezess egy csapatot különböző szituációkban, és még sorolhatnám. A számos színes infografika, táblázat, kép és ábra, a didaktikus felépítés és szerkesztés, a számos javasolt egyéb forrás könnyíti meg számodra mindezt. Sőt a későbbi „tudás-felfrissítést” és akár egy valós elsősegélynyújtási szituációban való helytállást is segíti. 

 

A tartalom folyamatosan frissül, és időnként bővül is az aktuális orvos szakmai és egyéb releváns ajánlásoknak, protokolloknak, eljárásrendeknek megfelelően.

 

Ha szeretnél belekukkantani a könyvbe, illetve szeretnéd látni a tartalomjegyzéket, akkor kattints ide!

 

A könyv megvásárlásával egyidejűleg minden vásárló jogosulttá válik a vásárlás évében, illetve az azt követő évben a mindenkori legfrissebb verzió 50%-os áron történő megvásárlásához.

 

Most 14 napos „elégedettségi garanciát” biztosítunk Számodra. Mit is jelent ez? Azt, hogy Te semmilyen anyagi és egyéb kockázatot nem vállalsz a könyv megvásárlásával, hiszen a vásárlástól számított 14 napig meggondolhatod magad. Ha mégsem jön be Neked a könyv, akkor töltsd ki, majd küldd el nekünk ezt az igen rövid űrlapot, mi pedig visszafizetjük Neked a teljes vételárat. (A vételár visszafizetésének pénzügyi tranzakciós költsége 1€, azaz Te ennyivel kevesebbet kapsz vissza.)

Most ajándékba kapod a Hogyan szervezz nagyszerű vakációt? e-bookot is!